Reducing power consumption costs for the everyday American 

Project Overview

This project focused on designing and implementing an autonomous solar-powered lighting system for interior and exterior environments, emphasizing reliability, energy efficiency, and hands-off operation. The system was built to intelligently manage power generation, storage, and load control without user intervention, making it suitable for remote or infrastructure-limited settings.

The design integrates solar energy harvesting with real-time sensing and control logic to automatically activate lighting based on environmental conditions. Key considerations included low-power operation, robustness to weather variability, and long-term system stability.

My Role

I served as the team lead for the development of the automatic solar lighting system, overseeing project planning, timelines, and cross-functional coordination. I was responsible for ensuring milestones were met, guiding system-level decisions, and maintaining clear communication with the project sponsor through regular updates and design reviews. This role required balancing technical progress with schedule constraints while aligning the team around a cohesive system vision.

In parallel, I owned the technical implementation of the microcontroller and sensor subsystems and acted as the primary system integrator. My work included designing and implementing embedded firmware, designing and validating sensor functionality, and ensuring reliable interaction between sensing, microcontroller, database, and power management. I led system bring-up and integration efforts to deliver a robust, autonomous solar-powered lighting platform.

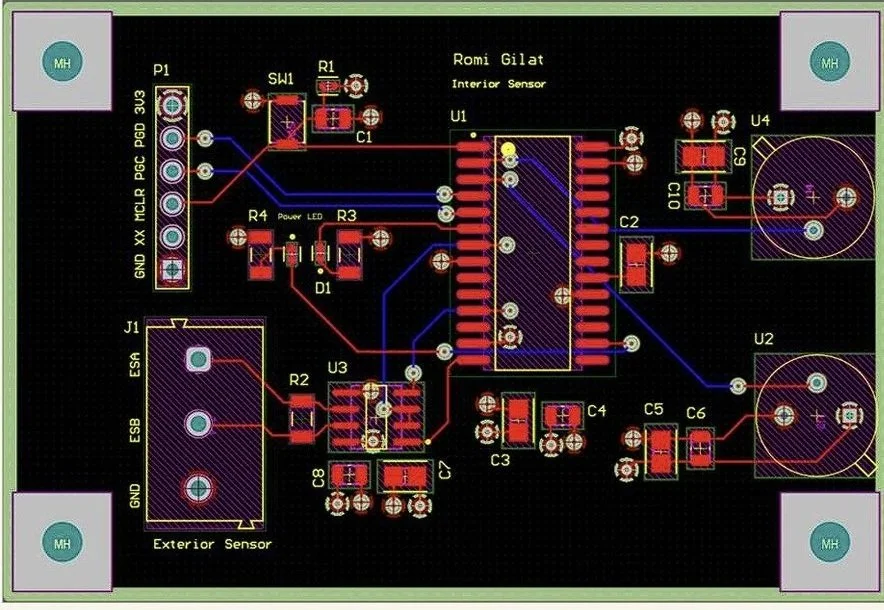
System Overview

System Breakdown

Blue indicates my work: microcontroller and sensor subsystem

Microcontroller

The microcontroller serves as the central control unit for the system, handling sensing, power management, communication, and lighting control. The MCU subsystem was designed to operate in a solar-powered environment with an emphasis on low-power operation and reliable control.

The ESP32 was selected for its built-in wireless capabilities and peripheral support, which simplified system integration and remote communication. UART was used for communication between the MCU and sensors to provide reliable data transfer and simplify system bring-up and debugging.

Firmware was implemented to manage sensor data collection, data upload, and lighting control. System functionality was verified through bench testing and full system integration.

Functionality:

  • Uploaded data to database for app connectivity

  • Controlled lighting system

  • Collected data coming in from charge controller

  • WiFi & Bluetooth connectivity

  • I2C / SPI / UART communication

  • Low power mode

In a future iteration, I would integrate the charge controller directly onto the MCU board, migrate lightbulb communication from SPI to UART for improved robustness, and add voltage surge protection to increase long-term reliability.

Sensor

The sensor subsystem uses passive infrared (PIR) motion sensors with a detection range of up to 30 feet and a 45° field of view. Each sensor operates independently and was integrated with the microcontroller for system-level decision making through UART communication.

The sensors were tested through distance and sensitivity validation, as well as across a range of skin tones to ensure reliable motion detection. When the system was triggered, it would be proceeded by the microcontroller, which would simotanously turn on the lights and trigger the app.

Functionality:

  • Millisecond-level motion detection response

  • Reliable detection beyond 30 feet

  • 45° field-of-view coverage

  • Skin-tone inclusive motion detection validation

  • UART-based communication with the microcontroller

In a future iteration, I would remove one of the sensors, add voltage surge protection to ensure robustness of the system.

Afterthoughts

This project spanned roughly six months from start to finish and became a defining part of my academic experience. I genuinely enjoyed designing my own hardware, building circuits from the ground up, and learning how to debug, integrate, and bring a real system together under real constraints. I’m deeply grateful to the professors and teammates who supported me throughout the process and helped make the system possible.

More than anything, this project showed me that I am an electrical engineer, and that I enjoy doing this work. Through it, I gained practical experience with system-level design decisions, differential signaling, communication tradeoffs, BOM considerations, and optimization. I also learned how to diagnose failing systems, adapt when things don’t go as planned, and lead a team through ambiguity. These lessons have stayed with me and continue to shape how I approach engineering problems today.

Next
Next

LISA Pathfinder